一、学院简介
福州大学电气工程与自动化学院学科底蕴深厚,拥有“电气工程”一级学科博士点和博士后科研流动站、“电子信息”(先进控制与智能电气方向)专业学位博士点、“电气工程”和“控制科学与工程”一级学科硕士点,以及“电气工程”和“控制工程”专业硕士学位授权点。我院电气工程学科是国家一流本科专业建设点、福建省特色重点学科;控制科学与工程学科为福建省重点学科。
学院面向国家能源安全战略、国家“双碳”战略及福建省海洋能源产业发展需求,以“双一流”建设为引领,实施“人才强院、科研攻坚、教育筑基”三大战略。整合资源深度融合发展电气与控制工程学科,结合能源互联网和智能电网技术,逐步凝练形成电气装备智能化与在线监测技术、新能源发电与电能变换技术、新能源电网系统理论与应用、复杂系统建模与控制等特色鲜明的重点研究方向。
学院着力培育大项目、大平台、大团队,现有福建省新能源发电与电能变换重点实验室、数字能源福建省高校重点实验室、工业自动化控制技术与信息处理福建省高校重点实验室等8个省部厅级科研与服务平台。在人才培养方面,学院拥有2个省级专业学位研究生导师团队,百余名校内外导师共育英才。多年来,学院为国家输送了大批奔赴电力系统、电气装备制造、新能源、智能制造等战略性新兴领域的拔尖人才。毕业生具有极强的社会竞争优势,就业率常年保持在98%以上,连续五年获评校“毕业生就业工作先进单位”,本科招生录取位次稳步向前。
二、基本要求
1) 拥护中华人民共和国宪法,遵守国家法律法规,品行端正。
2) 年龄35周岁以下,博士毕业于境内外知名高校或科研机构。
3) 承诺在站期间全职从事博士后研究工作。
4) 学术成果要求:
师资博士后:以第一作者在学校认定的卓越期刊发表论文3篇(含)以上。其中1篇国际顶级期刊论文可视同于2篇卓越期刊论文。
常规博士后:以第一作者在学校认定的卓越期刊发表论文1篇(含)以上,或在一类核心期刊发表论文至少2篇;
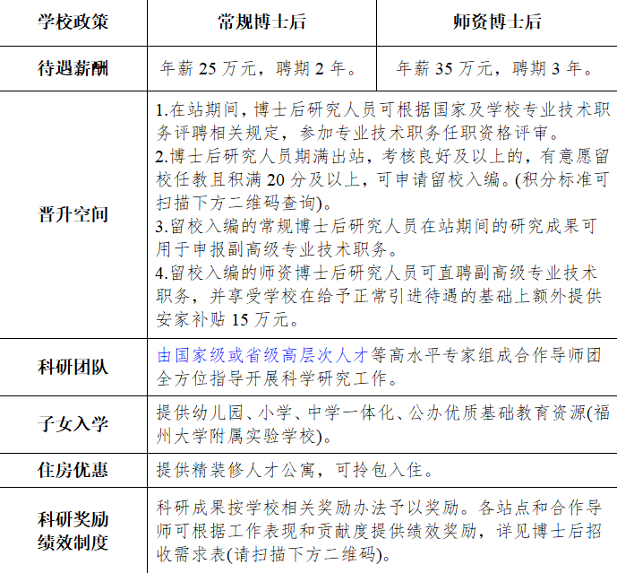
三、薪资待遇
1、学校待遇


积分标准

博士后招收需求表
2、学院资助
对于科研业绩优秀的博士后,采取一人一议,由学院和合作导师共同提供额外资助
3、其他相关支持政策
学校鼓励并支持在站博士后研究人员积极申报各类基金项目、人才项目计划:
国家自然(社会)科学基金等国家级、省部级项目
中国博士后科学基金项目
国家资助博士后研究人员计划
博士后国(境)外交流项目
国际交流计划引进项目
福建省海峡博士后交流资助计划(A类)
符合《福建省高层次人才认定和支持办法(试行)》的人才经认定可同时享受相应高层次人才待遇和支持。详见:
https://www.hxrc.com/zpgg/2023a/test/cw/Policymobile/main.html
出站留校工作后符合当年度《福建省紧缺急需人才引进指导目录》的人才,可同时享受福建省提供的生活津贴和住房补助。
四、简历投递
有意申报者请将申请材料发送至fzudqxy@163.com,并抄送人事处博士后综合管理办公室邮箱bgb@fzu.edu.cn,邮件名请注明“(师资/常规)博士后+姓名+毕业院校+研究方向”,应聘材料主要包括:
(1)个人简历;
(2)可证明符合条件的相关材料扫描件(PDF格式,含学历学位证书、代表作等科研成果)。
五、联系方式
联系人:王老师
电话:0591-22866581
邮箱:fzudqxy@163.com