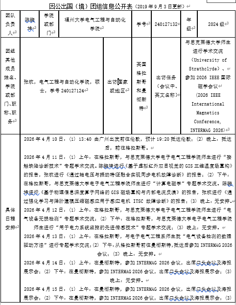
陈晓坤,男,电气工程与自动化学院2024级电气工程专业研究生,学号240127132。张杭,女,电气工程与自动化学院2024级电气工程专业研究生,学号240127124。学院拟派陈晓坤硕士生、张杭硕士生于2026年4月赴英国格拉斯哥思克莱德大学(University of Strathclyde)进行学术交流,赴曼彻斯特参加2026 IEEE国际磁学会议 (2026 IEEE International Magnetics Conference, INTERMAG 2026),现予以公示。公示时间从2026年3月17日起算,公示期为五个工作日。如有异议,敬请监督。联系电话:0591-22866584。

